
劉志彪:南京大學長江產業經濟研究院院長,教授,博導,教育部“長江學者獎勵計劃”特聘教授。

徐天舒:蘇州科技大學商學院教授,長江產業經濟研究院蘇州研究中心主任,管理學博士。
一、問題的提出
在全球產業鏈重組的基本趨勢和背景下,作為實體經濟主體的制造業的轉型升級一直是全球各國關注的最重要的話題之一,探尋制造業轉型升級之路也是各國工業政策經久不衰的議題。Gereffi提出了全球價值鏈升級理論,指出“產業的轉型升級表現為產品升級、經濟活動升級、部門內升級和部門間升級四個方面”;Humphrey和Schmitz提出了產業升級的四種方式:“工藝升級、產品升級、功能升級、跨產業升級,前三種都是產業內升級,第四種是產業間升級”。從全球實踐來看,1970—90年代,以豐田生產模式為代表的精益生產、摩托羅拉公司首推的六西格瑪質量過程管理、哈默和錢皮提出的業務流程再造等管理變革,推動全球制造業不斷改善和優化經營效益;20世紀末隨著網絡技術的普及應用逐漸折射到制造業,在此基礎上2013年以德國為代表提出了以大規模定制為特征的工業4.0概念。在工業4.0時代的智能制造,“其核心是動態配置的生產方式,關鍵是信息技術應用,本質是基于‘信息物理系統’來實現‘智能工廠’”。
從中國實踐來看,改革開放后大量落戶我國的外資制造企業及其本地配套供應商,在上世紀末本世紀初也陸續實施了一定的運營改善活動,但是由于當時我國的制造業處于“微笑曲線”的低端,這些運營改善并沒有使得我國實現在GVC上的轉型升級,與世界制造業的發達水平依然存在較大的差異。考慮到我國加入世界貿易組織后可能面臨的外部競爭壓力,國內許多專家在“入世”前后也提出了國內制造業的轉型升級問題,譬如劉志彪指出,“沿著‘微笑曲線’從低端的‘生產’到兩端的‘創新’和‘營銷’,逐步從OEM推進到ODM再到OBM,需要分階段采取不同的轉型升級措施”;金碚指出中國工業發展的一個突出特點是資源環境約束的壓力越來越大。
然而,關于轉型升級的研究持續了近二十年,為什么沒有在中國制造業實踐發生質的變化?我們認為,一方面,由于受制于全球產業分工和國內資源條件約束,我國的制造業整體缺乏轉型升級的自主性;另一方面,我國的制造業整體處于工業2.0和工業3.0之間的水平,尚處于追求效率和規模的粗放型增長階段。但是這種困境近十年來逐漸獲得了扭轉:一方面,我國制造業增加值從2012年的16.98萬億元增加到2021年的31.4萬億元,占全球比重從22.5%提高到近30%,持續保持世界第一制造大國地位,同時成為擁有全球產業門類最齊全、產業體系最完整的制造業強國;另一方面,我國制造業發達的東部地區持續多年的“用工荒”不斷推高了制造業的用工成本,同時智能化改造和數字化轉型(以下簡稱為“智改數轉”)所需的軟硬件供應商發展迅猛,像蘇州、深圳這些制造業強市又陸續推出工廠數字化改造專項補貼,使得企業“智改數轉”的實際成本快速下降,這同步的“一升一降”推動更多的企業高管作出“智改數轉”的決策。
Oztemel等認為工業4.0定義了一種從機器主導制造向數字制造轉型的方法,由網絡物理系統、云系統、機器對機器通信、智能工廠、增強現實和模擬、數據挖掘、物聯網、企業資源規劃和商業智能、虛擬制造等構成。數字化改造通過生產設備的互聯開發了設備的潛力提高了效率;通過生產運營數據的積累和挖掘優化了生產和業務流程;通過人工替代實現了效率和質量的提升,損耗和浪費的減少;通過工業互聯網的接入從本質上突破了企業的邊界,極大地促進了開展端到端的創新服務模式。當前全球包括我國的實踐表面,制造業數字化改造已經成為制造業轉型升級最為有效的途徑。
因此,對制造業數字化改造障礙、決定因素的研究,將極大地豐富制造業轉型升級理論、促進對轉型升級實施路徑的深入探索,并從產業實踐上實現我國制造業的高質量發展,推動產業結構優化升級。
本文的邊際貢獻在于:根據相關文獻主要聚焦企業外部的宏觀層面、較少具體落實到對制造業企業“智改數轉”的分析的不足,本文加強了對企業執行層面的研究,即強化了對先進企業數字化改造經驗的分析和總結,以及對克服數字化改造障礙推進全產業鏈數字化水平的培育經驗進行分析和總結。基于對共計十批工業4.0示范全球“燈塔工廠”中50家上榜中國工廠的特征分析,以及在工業發達城市蘇州開展的“智改數轉”專題調研,分別從當前急需的橫向企業和縱向產業鏈兩個視角研究我國制造業數字化改造的障礙和決定因素,并提出對應的政策建議。
二、制造業數字化改造的障礙
關于我國制造業數字化改造的障礙,國內外學者已經開展了相關的研究:
首先,從制造業數字化改造的宏觀環境來看,錢藝文指出,“現階段,我國制造業承受著來自國內外的雙重壓力。一方面,發達國家制造業依靠原始積累,率先進行數字化轉型升級,生產成本不斷降低,科技含量不斷提高,致使我國制造業國際競爭力相對較弱,在全球價值鏈中存在‘低端鎖定’風險;另一方面,隨著國內勞動力和原材料成本優勢衰減‘劉易斯拐點’的到來致使制造業原有的粗放式發展模式受到強烈沖擊”。因此“工信部原副部長楊學山認為,要實現《中國制造2025》提出的目標任務,僅有一批大企業是不夠的,需要各個行業80%的產能和80%的企業都能夠達到制造業的先進水平。但麥肯錫報告又指出:國外一般企業數字化轉型失敗率為80%。”埃森哲與工信部國家工業信息安全發展研究中心合作開發的中國企業數字轉型指數顯示,中國只有7%的企業突破業務轉型困境,成為轉型領軍者。
其次,從數字化改造企業的異質性研究來看,Moeuf等對涵蓋中小企業不同工業4.0問題的現有應用研究進行了文獻綜述。結果表明,“中小企業并沒有利用所有資源來實施工業4.0,而且往往只限于采用云計算和物聯網。同樣,中小企業似乎只采用了工業4.0概念來監控工業過程,而且在生產計劃領域仍然缺乏實際應用。
第三,從數字化改造產業層面來看,國務院發展研究中心“我國數字經濟發展與政策研究”課題組指出,“我國制造業企業所處發展階段參差不齊,其數字化轉型既包括處于較低發展階段的企業提高信息化水平,也包括處于較高發展階段的企業實現數字化、網絡化、智能化……缺乏權威的數據標準、數據安全問題有待解決、數據開放與共享水平有待提高、技術基礎與信息基礎設施相對薄弱、對就業將產生嚴峻挑戰等問題仍存在,阻礙著制造業數字化轉型進一步深入”。
綜上所述,對于制造業數字化改造障礙的認識,國內外學者和企業實踐者基本達成一致:數字化轉型存在兩大基本矛盾,即集成陷阱和中小企業陷阱。“所謂‘集成陷阱’是指企業管理信息的全局優化需求與碎片化供給的矛盾。具體表現為企業在工業化和信息化融合發展的初期階段,各個職能部門各自搞了許多信息系統,卻鮮見信息系統間的連接與集成,最終成為一個個‘信息孤島’”。一般認為,數字化改造只有突破了集成陷阱(突破圖1價值拐點G),企業才會進入工業化和信息化兩化深度融合發展的高級階段,進而進入實質性受益階段。而“所謂‘中小企業陷阱’是指對于廣大中小企業來說,由于缺資金、缺人才,對數字化轉型大都抱有‘不敢轉、不愿轉、不能轉、不會轉、不善轉’的態度;即使有勇于嘗試者,也大都在沒有超越前期沉沒成本(圖1中OF段)、尚未突破“集成陷阱”、數字化改造效果尚未顯現前消耗完了所有的資源。”

通過上述的回顧還可以發現:盡管現存的文獻從各個方面對產業數字化改造的障礙、影響因素進行了研究,但是從整體來看,主要集中在企業外部宏觀層面的分析上,具體落實到制造業的“智改數轉”領域,則對于先進企業數字化改造經驗的分析和總結、對于克服數字化改造障礙推進全產業鏈數字化水平的培育經驗的分析和總結,都顯得非常單薄,且缺少對企業執行層面的研究。
2020年11月,中央《國民經濟和社會發展第十四個五年規劃和2035年遠景目標綱要》中明確提出:要充分發揮海量數據和豐富應用場景優勢,促進數字技術與實體經濟深度融合,賦能傳統產業轉型升級。2022年12月,國務院發布的《“十四五”數字經濟發展規劃》指出:大力推進產業數字化轉型,要加快企業數字化轉型升級;全面深化重點產業數字化轉型,立足不同產業特點和差異化需求,推動傳統產業全方位、全鏈條數字化轉型,提高全要素生產率。這兩個文件的發布,標志著我國制造業數字改造從前期的理論分析、規劃設計階段進入實質性運行和快速發展階段,因此亟需從企業視角總結數字化改造的決定因素,為其他尚未開展數字化改造的企業提供示范;亟需從產業鏈視角分析產業數字化過程中面臨的障礙,為各地政府開展產業數字化改造培育工作提供指南;此外,《綱要》中還提出:要鍛造產業鏈供應鏈長板,立足我國產業規模優勢、配套優勢和部分領域先發優勢,打造新興產業鏈,推動傳統產業高端化、智能化、綠色化。因此,從企業和產業鏈層面去解決“智改數轉”工作的中障礙,是中國走出施正榮所提“微笑曲線”中低附加值的低端加工制造困局,實現研究了20多年的產業轉型升級的主要抓手,還是中國經濟提升國際競爭能力、避免在中國式現代化過程中落入中等收入陷阱的重要舉措,也是我國提高制造業人均勞動生產效率,實現工業高質量發展的必由之路。
但從已經開展“智改數轉”城市的實踐來看,許多制造型企業往往存在因為缺專業人才“不敢轉”、缺錢缺技術“不愿轉”、設備制式數據標準不統一“不能轉”、缺智能化診斷和后續服務“不會轉”、頭部企業示范引領作用不強,中小企業缺抓手“不善轉”等實施障礙;而促成制造業數字化改造成功的主要決定因素尚不明確,特別是缺乏企業層面和產業層面的相關研究。因此,我們認為當前亟需對我國那些突破業務轉型困境,成為數字化改造轉型領軍企業的特性進行分析,并結合已經開展“智改數轉”城市的實踐經驗教訓,從整個產業鏈層面來總結數字化改造的決定因素,并針對現有的轉型障礙提出相應的產業政策建議。
三、制造業數字化改造的決定因素
(一)橫向企業視角的分析:基于50家中國獲評“燈塔工廠”的特征分析
2018年達沃斯世界經濟論壇牽頭并聯合麥肯錫公司啟動了“全球燈塔網絡”倡議,旨在為制造業的大規模數字化轉型提供全球認可的推廣加速平臺。它們所遴選的數字化制造和全球化4.0示范者“燈塔工廠”,有智能制造“奧斯卡”之稱,代表了全球制造業領域智能制造和數字化最高水平。截至2023年1月,全球共有十批132家“數字化制造全球化4.0”示范的“燈塔工廠”入選,這些全球“燈塔工廠”中57%實現了產量增加,35%實現了產量和銷售的雙增加。
中國獲評“燈塔工廠”50家(其中大陸46家,臺灣地區4家),約占全球獲評數量的4成,成為世界上擁有最多“燈塔工廠”的國家,與中國制造業在全球的地位基本相稱。選擇中國獲評“燈塔工廠”作為研究對象,可以很好地總結我國先進制造企業的數字化改造經驗。因此我們通過網站、專題新聞報道以及研究報告,收集了這50家中國獲評“燈塔工廠”的相關信息,進行了橫向企業層面的統計分析。
1.中國獲評“燈塔工廠”數字化轉型的總體特征
從產業分布看,中國獲評“燈塔工廠”的產品主要服務于終端用戶。中國獲評“燈塔工廠”集中度較高的前五大產業分別是家用電器,電子產品及設備,消費品,汽車和汽車零部件制造,工業機械、設備、裝備,累積占比達到76%。而前三大傳統產業的累積占比高達56%。
從區域分布看,中國獲評“燈塔工廠”落戶在16個省的26個城市中,主要集中在沿海制造業發達地區(數量占比72%),其中長三角地區18家,環渤海灣10家,珠三角8家;從城市排名看,前三的城市分別是蘇州6家、合肥4家、上海天津青島各3家,其他21個獲評城市分別擁有1—2家。這種高度的地域集中性,表明制造業數字化改造與城市制造業水平、地方政府對“智改數轉”培育工作的重視程度密切相關。



從表3企業性質看,中國大陸46家獲評“燈塔工廠”中的外資企業占65.2%,這其中既有“燈塔工廠”冠名認證的宣傳工作在外資企業較為普及的原因,但更主要的是外資企業自從上世紀末以來大力施行了精益生產、六西格瑪質量管理、設備綜合效率、業務流程再造等一系列綜合運營模式改善,為推行制造業數字化轉型奠定了基礎。
從企業屬性看,46家大陸企業的平均注冊資金為37億人民幣,基本為所在行業的大型頭部企業;46家大陸企業平均成立年份為16.5年,其中2001年中國“入世”前成立的企業15家,占比26.1%,1988年成立的中信戴卡股份有限公司(生產鋁合金車輪)和廣州寶潔有限公司(生產日化產品)經營時間最久。這說明我國傳統制造業轉型升級的空間巨大,對此應該有堅定的信心。
從數字化轉型的效果看,大陸的46家“燈塔企業”在以下五個維度上都表現優異:提高效率(20%-250%)、降低成本(6%-35%)、節能減排(10%-49%)、提高客戶滿意度(25%-75%)、促進銷售(14%-40%)。
2.中國獲評“燈塔工廠”數字化轉型具有鮮明個性
(1)突破“集成陷阱”,在自動化和集成化基礎上實施智能化和數字化,大幅提高了生產效率
中國獲評“燈塔工廠”的領軍企業積極采用了工業4.0的關鍵技術,包括企業上云,工廠自動化和數字化,信息系統集成,數據挖掘和分析建模等先進技術,跨越了數字化陷阱。在這方面在華外資企業表現突出,而京東方、寧德時代等民營企業在基于制造流程數據的先進分析領域也表現不俗。中國獲評“燈塔工廠”通過普及技術并提升操作人員能力、以大數據為基礎制定決策、對流程和商業模式展開創新、利用動態的商業生態系統應對供應商和客戶的變化,實現了平均50%以上勞動生產率的提高、平均50%左右的交貨期縮減、平均超過25%的能源消耗降低、平均超過20%的銷售增加、平均約20%左右的運營成本削減,以上效益指標整體上遠高于獲評的其他國家的“燈塔工廠”。
(2)通過產業組織的橫向一體化、規模化進程,不斷復制產業數字化轉型的經驗,建設面向消費者的標準品快速交付系統,有效消化了數字化轉型的高成本

中國50家獲評“燈塔工廠”中,有29家工廠分別隸屬9家企業集團,產業集中度非常高。例如海爾集團有6家工廠入選,奪得全球空調、冰箱、洗衣機、熱水器、洗碗機行業、智能控制“燈塔工廠”的六個第一。“燈塔工廠”較多誕生于集團化企業,是有客觀原因的。因為,制造業數字化改造面臨相對較高的改造成本,許多企業可能還在投入期、未達成改造效益前,就已經難以承受持續的投入成本。因此改造工廠如果隸屬于某個實力雄厚的企業集團,后者就可以給下屬改造工廠的智能制造改造提供巨大的人力、物力、財力的支持,實現產業內橫向一體化的規模效應。例如,寶潔太倉工廠和廣州工廠依托中國龐大的消費市場,通過工廠數字化轉型,開發了面向終端消費者的通用日化產品快速交付系統、智能高效且規模化的生產系統,有效消化了數字化轉型的高成本。同樣富士康深圳、成都、武漢、鄭州四家工廠也走了數字集約化的道路。
(3)以企業自身的工業互聯網建設,實施產業的縱向一體化戰略,并以此為競爭優勢開展面向終端客戶的大規模定制
中國獲評“燈塔工廠”實踐證明,單個企業的數字化轉型,如果脫離了整個產業鏈的協同配合必然事倍功半。數字化轉型不能僅僅局限在工廠內部,還需要擴大到整個生產供應網絡,覆蓋整條價值鏈。因此,較多的中國獲評“燈塔工廠”都積極建設企業自身的主干工業互聯網或物聯網系統,以此推動整個產業縱向一體化上的數字化水平。例如海爾2017年4月建成了海爾主干工業互聯網卡奧斯平臺,已聚集了3.4億用戶、4.3萬家服務企業和390多萬家生態資源;2020年新發布的美擎平臺,融合了旗下美云智數、安得智聯、庫卡中國、美的金融、美的模具等八大品牌矩陣,打造美的工業云生態,賦能全產業鏈數字化轉型,已經應用于40多個細分行業,服務了超過200家行業領先企業的數字化轉型。
一個自主、可控、穩定、安全的工業互聯網,幫助了企業大幅度削減傳統生產模式下的固定成本、供應周期、最小訂購量,幫助像海爾、美的這樣多品類、多規格的家電制造商有效開展面向終端客戶的大規模定制。如依托卡奧斯工業互聯網平臺,海爾青島中央空調互聯工廠實現了與用戶需求的鏈接,將一次性交易的顧客變成可全周期、全流程參與持續交互的終身用戶;通過部署可擴展的數字平臺,海爾沈陽工廠實現了供應商和用戶的端到端連接,從而使其直接勞動生產率提高28%;海爾在天津新建的洗衣機工廠將5G、工業物聯網、自動化和先進分析技術結合起來,將產品設計速度提高50%,將質量缺陷減少26%,將單位產品的能耗降低18%。
(4)實施商業模式變革,實現從端到端的全價值鏈服務,克服“中小企業困境”
中國作為從生產端到消費端“燈塔工廠”數量最多的國家,逐漸在相關產業構建起了互聯互通的端到端全過程價值鏈。如濰柴濰坊工廠為精確識別客戶需求并降低成本,該“燈塔工廠”進行了打通端到端價值鏈的數字化轉型,在人工智能和物聯網技術的驅動下,它的研發周期縮短了20%,運營成本降低了35%;美的集團廣州南沙空調工廠以用戶為中心,推行大規模定制業務模式,通過如大規模定制和B2C在線訂購、與供應商相連的數字化平臺等,使直接勞動生產效率提高了28%,并實現了100%按時交付。
對于那些既沒有實力搭建平臺,也沒有足夠資金與科技企業合作的產業鏈底端的中小制造業工廠,不得不在數字化中苦苦尋找生機。而阿里、京東、拼多多等平臺開啟的C2M(消費者直通制造商)之路,為它們的轉型提供方案。例如2013年阿里首次提出C2M理念,2020年9月阿里內貿批發平臺1688宣布產業帶升級計劃,融合加工定制、批發分銷和零售三大數字化平臺,在3年內打造1000個年銷過億的超級工廠。目前,阿里1688平臺覆蓋了172個一級產業帶,超過3000萬中小企業接入,1688已成為產業帶中小企業數字化轉型的主要方式。
(5)積極投身節能減排,誕生大量“黑燈工廠”、“熄燈車間”和“關燈庫房”
數字化轉型帶來的生產效率提高、資源消耗降低、缺陷產品減少無形中會產生節能減排效果。例如通過實施數字化制造,阿里巴巴犀牛服裝工廠,減少了50%的工業用水;美的順德微波爐工廠減少了9.6%的二氧化碳排放;緯創資通昆山工廠降低了49%的能源消耗。
同時,為了降低2020—2022年期間防疫措施對制造工廠供應鏈的影響,伴隨著工廠智能化和數字化水平的不斷提高,出現了一批“非接觸式交貨倉庫”、“熄燈車間”、“黑燈工廠”和“關燈庫房”。例如,聯合利華太倉和路雪工廠通過“精益制造→自動化→數字化→大數據→質量控制”等一系列的持續努力,實現無人“熄燈”生產;富士康深圳工廠在生產場域,采用了關燈狀態下的全自動化作業,生產線上均由機器人自主操作,可以實現全流程的關燈作業,保證生產效率同時減少了生產過程的能源消耗。
(6)高層高度重視和員工積極參與
數字化轉型首先是“人”的轉型。企業領導層的重視,是數字化轉型獲得成功的重要條件,這是中國產業數字化界的共識。例如德國博世無錫工廠和蘇州工廠,通過堅持以人為本的理念,在推動第四次工業革命轉型的過程中始終關注包容性增長,鼓勵各級員工都參與到行業的重構中,共同打造一個富有創新力和創造力的未來。
(二)縱向產業鏈視角的分析:蘇州“智改數轉”工作的調研
蘇州規上企業工業總產值2021年末到達41308.1億元,全國城市排名第二;根據工信聯《全國兩化融合發展水平區域比較》,江蘇省工業化和信息化融合發展水平連續七年位居全國第一,而蘇州又在“兩化融合”方面的成績全省領先;蘇州在中國獲評“燈塔工廠”數量的城市排名第一(表2)。為此我們課題組6人(其中3位教授,3位博士)歷時三年半,長期跟蹤工業4.0和制造業數字化改造實踐,并在蘇州當地開展了一系列調研活動,參見表5。
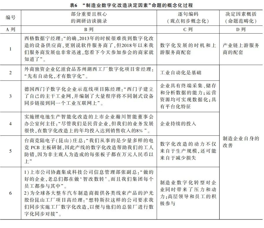
課題組運用扎根研究方法,以蘇州制造業數字化改造專題調研的各個活動為研究案例,設計了“制造業數字化改造決定因素”為主題的研究問題和命題,并運用扎根理論中調研記錄、數據的收集和分析方法,將參觀、調研、研討、訪談、座談過程中凡是對制造業數字化改造產生影響的因素進行了編碼匯總,依靠對記錄、數據進行不斷地比較、聚類、歸納,實現從記錄、數據到被調研者的觀點初步概念化,到命題范疇化,到最終研究問題的達成。
從整個過程的核心部分舉例來看,首先整個概念化的過程參見表6B-C列。



隨后,在初步概念化的基礎上,繼續按照縱向產業鏈上各參與者觀點,對數字化改造的決定因素這一命題進行范疇化,參見表6D列,整個范疇化過程的分析如下:
1.引進智能化改造軟硬件服務商,形成上游技術服務集聚
制造業企業的改造需求差異性較大,因此隨著頭部企業“智改數轉”需求的釋放,必須通過市場手段和政府平臺,吸引大量能提供“智改數轉”解決方案的軟硬件服務商。目前全國15家主干工業互聯網公司,有13家在蘇州建立了辦事處,大量通信、數據、場景應用設計、業務流程優化、信息安全等領域的服務商云集蘇州,形成了具有一定規模的產業集聚,為蘇州的“智改數轉”提供了技術服務保障。
2.發揮龍頭企業的驅動作用,實施標桿引領促進工程
被調研的國內知名工業互聯網服務商新華三公司強調,“龍頭企業是‘智改數轉’工作的核心中樞力量”。蘇州獲評的5家“燈塔工廠”聯合利華、博世、緯創、強生醫療、寶潔全部是世界500強跨國公司在蘇的運營工廠,其中強生醫療蘇州工廠還是強生集團的“World Class”級工廠。蘇州作為外資制造業高地,擁有一批經營狀況良好、有工業自動化基礎、愿意實施持續改善的運營工廠,它們在蘇州的“智改數轉”推進工作中發揮了龍頭驅動作用。
例如,生產奧利奧、趣多多、太平等知名品牌餅干的億滋食品蘇州湖西工廠認為“先有自動化,才有數字化”,他們在高度自動化的基礎上,通過設備數字化改造,實現了餅干夾心厚度、餅干形狀、餅干烤制的全線智能化控制。從2012年開始實施“智改數轉”至今,工廠人頭數從2021人降低到580人,年人均產值從2.4噸增長到90噸;從事新能源開發的上市民營企業協鑫集團年銷售100億元,7年內數字化改造(未含人力成本)累計投入1.8億元,其信息管理部副總直言“做的好的企業,老總們都在做‘智改數轉’”;從事鋰電池生產智能化改造的上市民營企業瀚川智能公司的年均研發投入強度達到8%;美國知名電氣制造商霍尼韋爾蘇州碼捷工廠,以二維碼掃描設備產品為核心,建立了自己的數字化研究院,10多年來面向社會開放工廠參觀,實施向下游的業務拓展,幫助客戶進行數字化倉儲改造。
3.政府部門打造產業生態服務圈,提高產業集群“智改數轉”一體化水平
例如蘇州工業園區經發委產業發展促進處,近年來推行“智能制造伙伴計劃”,分步驟有針對性地推進區內制造企業的“智改數轉”工作:首先推動獲評的智能化工廠對外開放,幫助其它有意向進行智能化改造的工廠管理人員走進標桿企業,進行經驗傳授和技術分享;其次,依托中國工業互聯網研究院、工信部賽迪研究院、上海工業自動化儀表研究院等國家專業院所,對1億元以上銷售規模的制造企業開展企業智能化改造水平診斷并提供解決方案;第三,重點建設“5G+工業互聯網”服務平臺,幫助有意向進行智能化改造的工廠搜索、篩選和對接服務商。例如園區幫助億滋蘇州湖西工廠對接麥肯錫進行工廠智能化改造咨詢,使得億滋蘇州2023年1月順利獲評了第十批全球“燈塔工廠”。又如,針對不同行業不同規模的企業,園區企業發展服務中心基于企業服務過程中的大數據積累,提供了分級化“智改數轉”菜單,有面向中小微企業的三星級上云(公有云,關注各類場景云化軟件的開發和利用)方案,有面向工業基礎較好企業的四星級上云(公有云、私有云和混合云,關注工業設備的聯網上云)方案,還有面向龍頭企業的五星級上云(公有云、私有云和混合云,關注數據加模型的創新應用)方案。
4.政府提供精準的政策性資金支持,促進生成數字化產業集群
蘇州市政府在2020年出臺了《關于推進制造業智能化改造和數字化轉型的若干措施》,以各種政策性資金支持的形式,促進數字化產業集群的生成。例如,蘇州職能部門設立專項資金為開展企業智能化改造水平診斷“買單”;各產業園通過產業引導基金支持開展“智改數轉”的企業在股票市場直接融資;園區通過企業發展服務中心提供智能制造風險貸款,為實施智能化改造的企業提供利息總費用50%的貼息;省市區三級聯合為實施智能化改造的企業提供改造設備10%左右的補貼;對獲評省市區各級智能車間的企業分別提供50萬、20萬、10萬三個等級的獎勵。
此外,為了更好地引導培育優秀“智改數轉”制造業企業輸出技術、產品、服務和解決方案,服務產業鏈上下游、產業集群相關企業,蘇州又在2022年6月制定了《蘇州市加快培育“智改數轉”技術服務輸出企業實施意見》,重點圍繞四大產業創新集群和十一個重點產業集群,篩選一批有基礎、有能力、有意愿對外提供“智改數轉”技術服務輸出的優秀制造業企業。對這些已經實施智能化改造且具有技術服務輸出能力的企業,凡是成立服務子公司開展產業鏈上下游“智改數轉”技術服務的,給予一次性50萬的獎勵,以此帶動本行業上下游和相關行業整體性提升智能制造水平、加快數字化轉型步伐。
5.行業協會角色定位準確,協調工業企業不斷提高數字化水平
蘇州有12萬家制造企業,其中1.2萬家規上企業,剩余90%的小微企業對各種“智改數轉”缺乏感性認識。蘇州市工業互聯網產業聯盟通過組織各類大會、論壇、沙龍、培訓、游學、評選活動,促進了產業內的交流。成立4年間共計組織聯盟會員走進智能化改造企業500多家;基于“智改數轉”需求建立“智造學院”,組織了“政策匯”、“人才匯”、產業培訓、產學院交流等學習形式;推動跨區域交流合作,例如蘇州協鑫集團近期到安徽投資進行“智改數轉”服務輸出,聯盟主動對接安徽的產業協會,幫助協鑫安徽公司迅速融入當地產業鏈。
6.形成企業為主、政府和行業協會為輔的復合型人才培養模式
被調研企業一致認為,企業數字化轉型要經歷從“自動化到智能化再到數字化”的過程,在這個轉化過程中企業高管重視是重點,人才是關鍵。但對于這種復合型人才的培養,目前高校暫時還不能承擔起全部的責任。蘇州以“智改數轉”實施企業為主,政府和行業協會為輔,構建了一個較為完整的人才培養體系。例如,“智改數轉”實施企業大都建立了自己的企業大學;政府則組織在線“云課堂”,還與西交利物浦大學和園區職業技術學院組織了多期高管的《智能制造》、中層干部的《技術賦能》線下課程;行業協會則陸續建立起高端人才和高級技工的人才庫。
(三)研究結果討論:制造業數字化改造的決定因素
對經驗的總結,一般采用了兩個傳統的方法:第一,采集先進企業的經驗。這個部分本文采用了統計描述的方法,從整體成效來提煉制造業數字化改造的決定因素;第二,通過調研發現的問題和可取的做法。這個部分本文采用了案例分析的研究方法,從調研獲取的各個個案研究來分析培育產業數字化過程中的障礙。因此,針對我國制造企業數字化改造過程中遇到的二大障礙,即“集成陷阱”和“中小企業陷阱”(圖1),本章分別運用統計分析和扎根研究的方法,從橫向企業和縱向價值鏈兩個視角分析了制造業數字化改造的決定因素。
1.橫向企業視角的數字化改造決定因素
對應本文第三章第(一)節的分析,我們歸納橫向企業鏈視角的數字化改造決定因素如下:(1)根據表1的分析,我們認為選擇數字化改造的企業應該是從事規模化生產或具有高利潤的產業。中國獲評“燈塔工廠”的改善成效表明,這類企業可以通過提高勞動生產率和增加效益消化持續的數字化改造成本。這一決定因素能回應“哪些產業類別的企業適合進行數字化改造”的問題。(2)根據表3的分析,我們認為選擇數字化改造的企業應該具有工業自動化和生產運營持續改善的基礎,中國獲評“燈塔工廠”的實踐表明,工業自動化水平和生產運營水平較高的外資企業在改造過程中成效顯著。這一決定因素能回應“企業開展數字化改造需要哪些基礎”的問題。(3)根據中國獲評“燈塔工廠”數字化轉型個性特性1和3的歸納,我們認為選擇數字化改造的企業應該信息高度集成,最好是單獨或聯合建設企業自主管理的主干工業互聯網。這一決定因素能回應“企業開展數字化改造如何避免集成陷阱”的問題。(4)根據中國獲評“燈塔工廠”數字化轉型個性特性4的歸納,我們認為選擇數字化改造的企業應該具有終端采集、儲存和分析數據的能力,運營資源均可實現數據化,具有平臺化功能特征。這一決定因素能回應“企業依靠哪些技術能力來開展數字化改造”的問題。(5)根據中國獲評“燈塔工廠”數字化轉型個性特性2的歸納,我們認為選擇數字化改造的企業應該具備持續投入的能力或者獲得風險投資的資助,以幫助企業順利度過價值拐點(圖1G點)。這一決定因素能回應“企業開展數字化改造如何避免中小企業陷阱”的問題。(6)根據中國獲評“燈塔工廠”數字化轉型個性特性4的歸納,我們認為選擇數字化改造的企業應該實施相應的商業模式變革,實現從端到端的全價值鏈服務。這一決定因素能回應中小企業主最為關心的“如何搭上數字化改造的‘順風車’”的問題。(7)根據表4的分析,我們認為選擇數字化改造的集團企業,應該規劃和建設在集團化經營條件下進行內部工廠復制的能力,以便通過經驗分享和固定成本攤薄來大大加速數字化改造的進程。中國獲評“燈塔工廠”的實踐表明,“智改數轉”具有規模成本遞減的效應。這一決定因素能回應“數字化改造成效成否在企業集團內部廣泛復制”的問題。(8)根據中國獲評“燈塔工廠”數字化轉型個性特性6的歸納,我們認為選擇數字化改造的企業高層應該高度重視數字化改造戰略并鼓勵員工積極參與。這一決定因素能回應“企業開展數字化改造過程中需要哪些人參與”的問題。
2.縱向產業鏈視角的數字化改造決定因素
對應本文第三章第(二)節的分析,我們歸納縱向產業鏈視角的數字化改造決定因素如下:(1)是否由政府推動開展了數字化改造診斷,然后根據各地制造業數字化改造成熟度水平來決定是否啟動具體某個產業的數字化改造時機;(2)是否具備了數字化改造產業的配套能力和服務供應商;(3)是否下游廠商已經實現數字化改造,對上游供應廠商數字化改造形成壓力或引領示范作用;(4)是否具有鼓勵性的地方產業政策支持;(5)是否政府相關職能部門能提供專項改造資金補貼以幫助企業加快度過前期投資的價值拐點(圖1中G點);(6)行業協會是否能主導數字化改造標準的制定和推廣、復合型人才的培養、數字化改造經驗的積累和推廣。
四、加快傳統制造業數字化改造的政策建議
(一)做好制造業自動化、精益生產、質量提升的基礎工作
生產奧利奧、趣多多、太平等知名品牌餅干的億滋食品蘇州湖西工廠獲批第十批全球“燈塔工廠”,其負責數字化改造的專員指出,“先有自動化,才有數字化”。因此對于制造業相對落后的地區,不要一哄而上地急于啟動數字化轉型,政府應該設立專項資金,鼓勵企業首先做好制造工廠現有生產線的自動化改造,精益生產管理、質量提升改進等基礎工作。
(二)以規模和效率效益為標準,審慎選擇制造業數字化改造的產業
目前中國獲評“燈塔工廠”主要集中在:(1)毛利率高的行業,例如電子材料業、保健品業,能承受較高的改造成本;(2)有風險投資基金介入的行業,例如新能源行業,有機構為企業“買單”;(3)改造后有規模效應的行業,例如汽車、石化、鋼鐵、食品、紡織等行業,能通過規模化生產迅速分攤改造成本;(4)高損耗的行業,例如電競電腦PCB主板制造行業,盡管其生產關注高質量的客戶定制,并不注重規模效應,但通過智改數轉能防止人為錯誤,減少單品出錯后的巨大效益損失。但總體而言,以規模和效率為競爭優勢的產業,將在此輪數字化轉型升級中脫穎而出。以阿里巴巴犀牛服裝工廠為例,傳統意義上的朝陽產業、夕陽產業的界限有可能被突破,因此政府產業扶持政策的方向,也要根據這個趨勢做出相應的調整。
(三)“鏈主”與“鏈長”密切配合,積極推進區域一體化進程中的制造業數字化轉型
依據中國獲評“燈塔工廠”區域分布來看,應將制造業數字化轉型工作納入區域一體化戰略推進的重點工作范疇,并依托現有的產業集群,由頭部企業作為產業鏈“鏈主”,而由政府相關部門作為產業鏈的“鏈長”,重點建設區域內優勢產業的主干工業互聯網,形成集約式縱向一體化改造的局面。
(四)制定“黑燈工廠”建設的鼓勵政策,大力推行節能減排
“無接觸收貨倉庫”、“熄燈車間”、“黑燈工廠”和“關燈庫房”等無人運營模式,是制造業數字化改造的高級階段。綠色發展與業務增長及盈利并非“水火不容”,相反基于先進數字化工具以及高級分析技術的工業4.0轉型,不僅能夠催生綠色技術,還能提升效率,改進現有生產模式和物流模式。因此,有必要制定相應的鼓勵政策來推進產業數字化的高級化。
(五)鼓勵企業從事數字化轉型研究、培訓和分享,制定相應的人才培養、轉崗培訓以及靈活用工政策
“燈塔工廠”不僅是一個榮譽稱號,更是指引制造業高質量發展的標桿。要通過制定優惠政策,來鼓勵“燈塔工廠”開展數字化轉型研究、培訓和分享。蘇州工業園區的博世智改數轉賦能中心,就常年對外接待相關需求方的參觀,并有定編人員開展相應的研究和培訓工作。同時,制造業數字化轉型對人力資源管理也帶來了一定的沖擊,例如需要大量既懂得工廠運營,又熟悉工業自動化和信息技術的復合型人才;部分低端的一線操作工面臨轉崗培訓;八小時工作制的管理模式,逐漸無法應對數字化轉型后線上離散性的工作時間,等等。針對數字化轉型后的用工模式,需要國家相關部門深入調研,制定相應的人才培養、轉崗培訓以及靈活用工政策。
五、結論
制造業數字化改造已經成為推動制造業轉型升級的主要途徑和手段。但是當前制造業的數字化轉型面臨企業“不敢轉、不愿轉、不能轉、不會轉、不善轉”、“集成陷阱”、“中小企業困境”等一系列的實施障礙。分析影響制造業數字化改造的主要因素,并對此做出了一定的實證分析,對于加快推進中國制造業的數字化改造具有重要的政策決策意義和理論研究價值。
本文橫向分析了50家中國獲評“燈塔工廠”的基本特征,并在“智改數轉”工作中全國領先的蘇州,調研了制造業縱向產業鏈視角數字化改造的經驗。運用統計分析和扎根研究方法,總結了我國實施制造業數字化改造的決定因素,并提出了相應的政策建議。這14條具有中國特色的制造業數字化改造的經驗總結和5點政策建議,回答了當前“企業家如何開展數字化改造”、“地方政府如何開展‘智改數轉’全產業鏈培育工作”這兩大關切問題,對于我國雙循環發展格局下實現工業高質量發展具有非常重要的現實指導意義。
注:文中略去了原文中的注釋和引文標識。本文原載于《浙江工商大學學報》2023年第2期92-105頁。
